suncitygroup太阳集团(中国)新城-官方网站
English
Open Menu
首页
返回
党群动态
招生信息
员工活动
公司新闻
通知公告
教学信息
关于我们
返回
suncitygroup太阳集团简介
历史沿革
现任领导
教学机构
返回
公共行政系
法学系
土地资源管理系
应急管理系
教育研究院
团队队伍
返回
优秀人才
博士生导师
在职教师
返回
公共行政系
法学系
土地资源管理系
应急管理系
教育研究院
荣休教师
团队建设
返回
学科概况
公共管理
法学
旗下产业
返回
教务动态
一流专业建设
培养方案
本科生导师制系统
实习实践
教学成果
公司产品
返回
招生工作
学位管理
科学研究
返回
学术交流
科研进展
科研平台
返回
自然资源部法治研究重点实验室
长江流域国土空间治理与绿色发展研究院
湖北省新型智库自然灾害风险防控与应急管理实验室
党群工作
返回
公司党群组织架构
党建动态
统战工作
工会活动
员工天地
返回
员工党建
思想引领
学习支持
奖助贷勤
科技创新
权益服务
员工风采
毕业就业
国际交流
返回
职工教育
国际合作
访问学者计划
教育研究院
MPA教育中心
员工之家
返回
员工活动
员工故事
员工风采
办事指南
返回
教师常用
员工常用
会议室预约
首页
关于我们
suncitygroup太阳集团简介
历史沿革
现任领导
教学机构
团队队伍
优秀人才
博士生导师
在职教师
荣休教师
团队建设
学科概况
公共管理
法学
旗下产业
教务动态
一流专业建设
培养方案
本科生导师制系统
实习实践
教学成果
公司产品
招生工作
学位管理
科学研究
学术交流
科研进展
科研平台
党群工作
公司党群组织架构
党建动态
统战工作
工会活动
员工天地
员工党建
思想引领
学习支持
奖助贷勤
科技创新
权益服务
员工风采
毕业就业
国际交流
职工教育
国际合作
访问学者计划
教育研究院
MPA教育中心
员工之家
员工活动
员工故事
员工风采
办事指南
教师常用
员工常用
会议室预约
首页
党群动态
招生信息
员工活动
公司新闻
通知公告
教学信息
首页
>
招生信息
> 正文
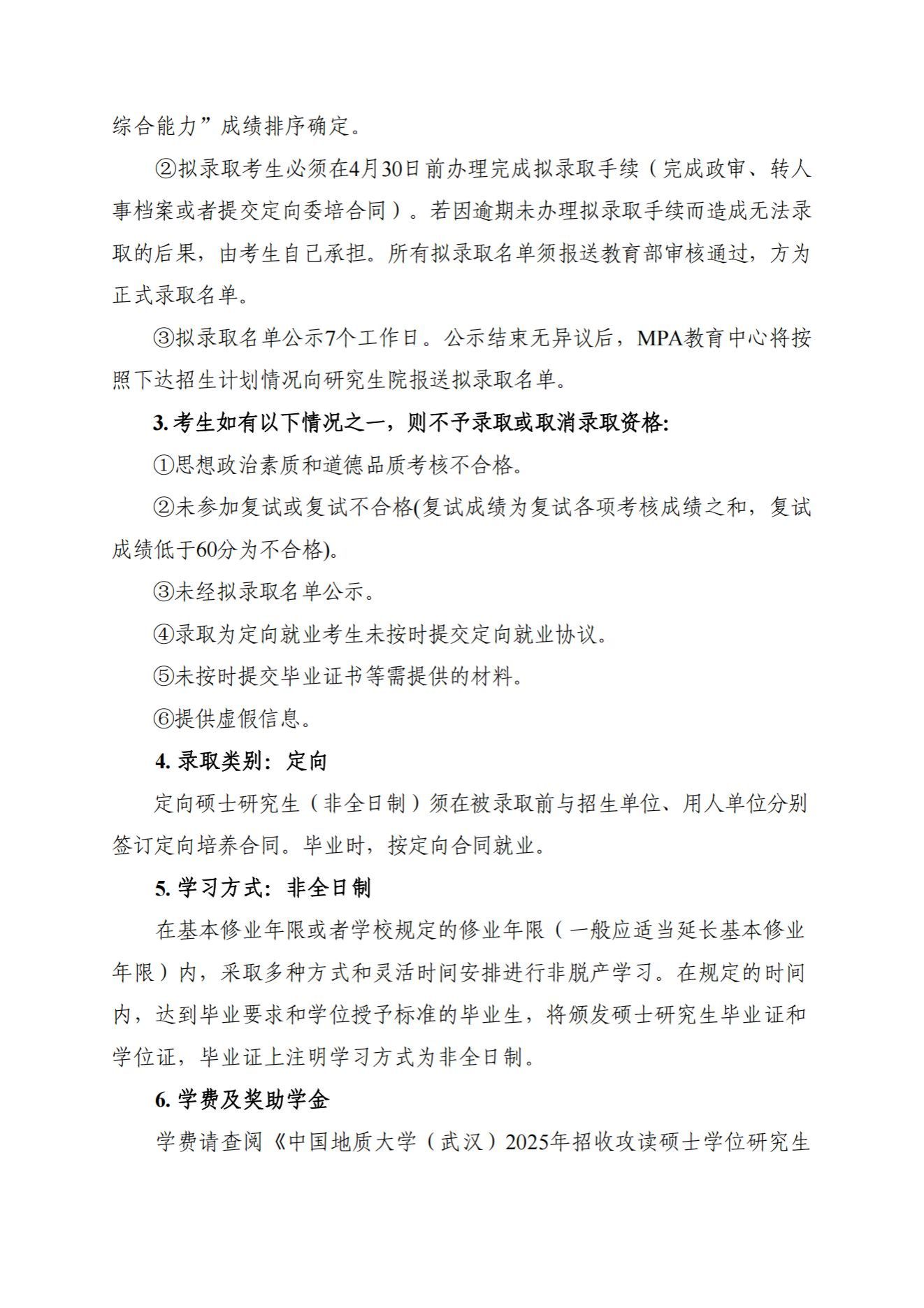
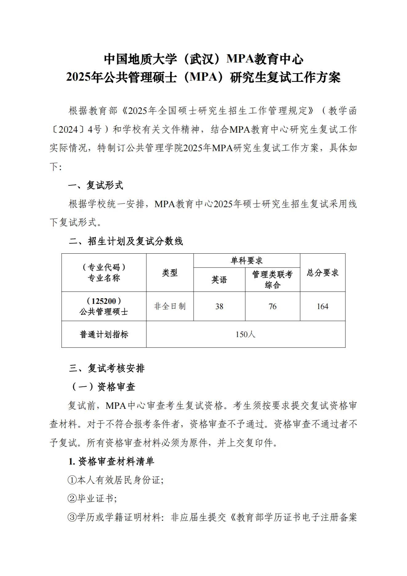
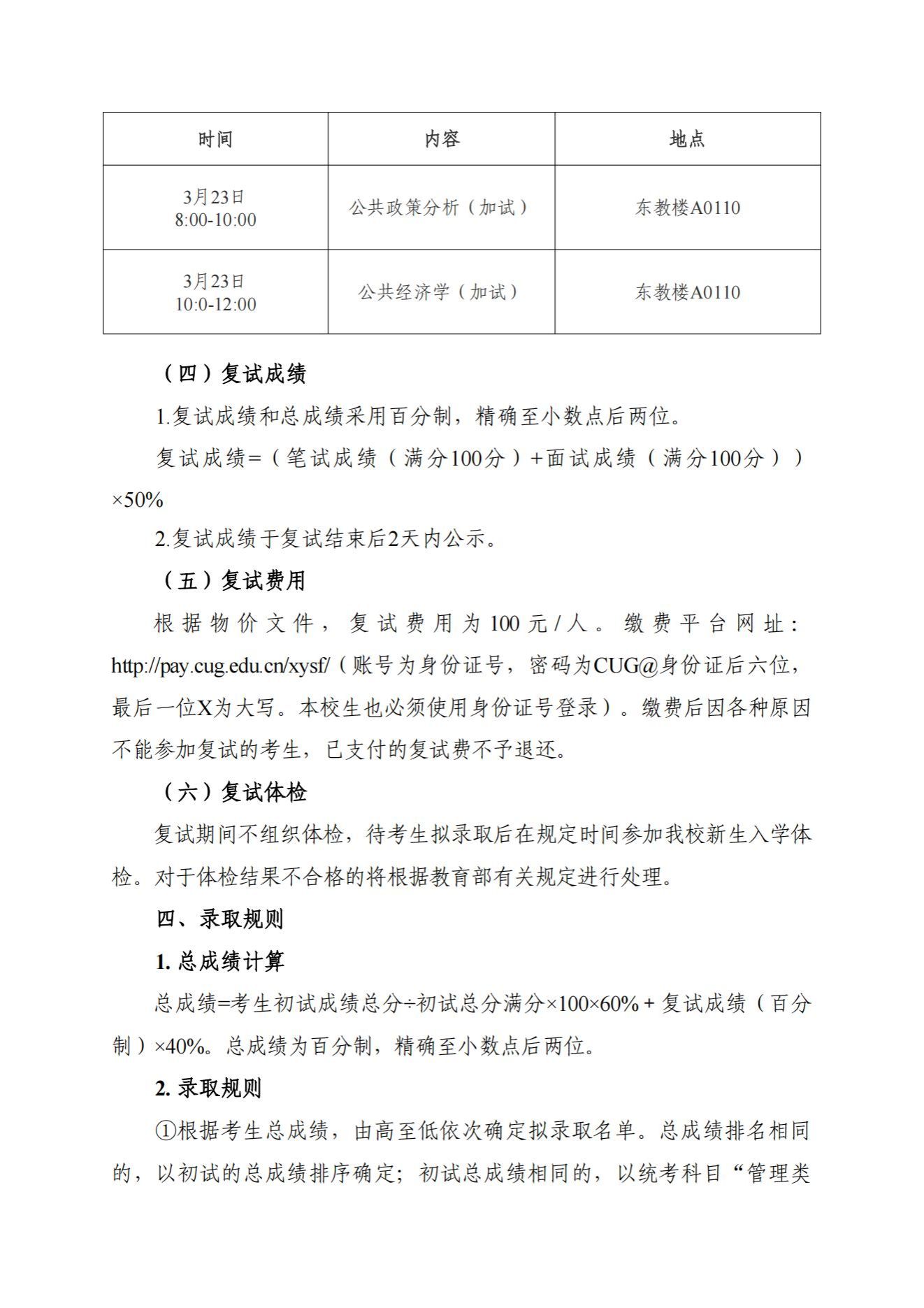
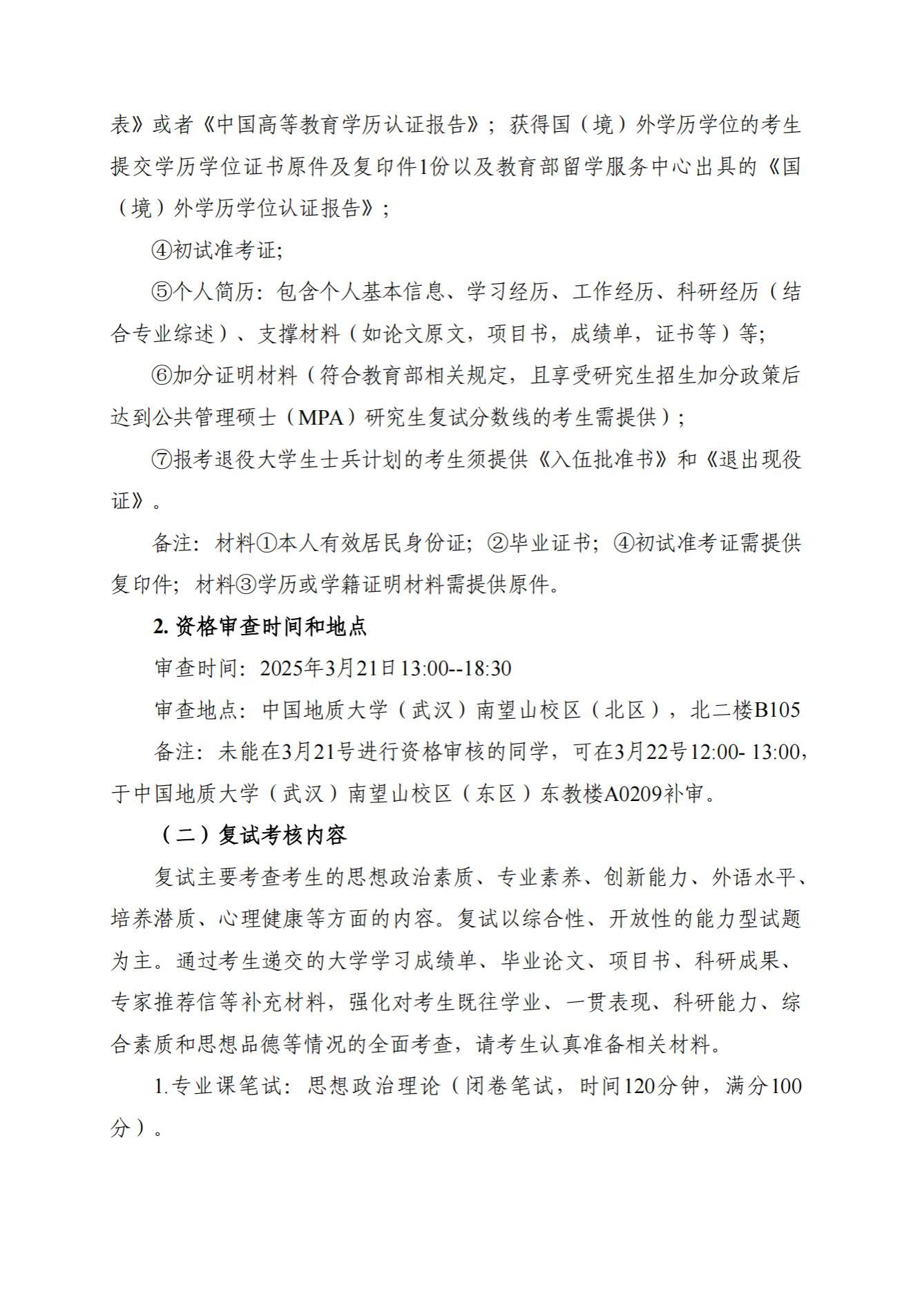
suncitygroup太阳集团(武汉)MPA教育中心2025年公共管理硕士(MPA)研究生复试工作方案
作者: 发布时间:2025-03-19 阅读量:
附件【
suncitygroup太阳集团(武汉)拟录取研究生思想政治素质和品德考核表.docx
】已下载
次
附件【
suncitygroup太阳集团(武汉)硕士研究生招生复试诚信应考及保密承诺书.doc
】已下载
次
地址:湖北省武汉市鲁磨路388号 邮编:430074 Copyright © suncitygroup太阳集团(中国)新城-官方网站 版权所有